
JAVA 프로젝트
조 구성 : 개인
주제 : 자유주제
기간 : 11월 20일 ~ 11월 30일
발표 : 12월 1일
| 사용 기술 스택 Database |
JAVA |
| ERD DDL DML DCL View Tirgger Key |
추상화 캡술화 상속 다형성 인터페이스 디자인패턴(싱글톤) Collection Framework ( list & map ) DAO DTO AWT Swing : GUI 구성 |
목표
1. 스스로 주제를 정하고 구현하면서 능동적으로 기술을 구현하는 직무 능력의 경험을 갖는다
2. 내가 할 수 있는 기술 stack을 정하고 할 수 있는 직무 기술을 정확하게 이해한다
3. 필요한 지식을 구별하여 인터넷/책/지인 등을 통해 스스로 찾아 해결하는 연습을 한다
프로젝트 중요 포인트
1. 개발자로써의 태도
2. 내가 알고 있는 기술의 이해
3. 소스의 완성보다는 개발이라는 단어의 이해
프로젝트 기간 중 지켜야 할 수칙
1. 신변정리
지각/외출/조퇴/결석은 자기 관리입니다.
사유는 있지만 만들지 않을 수 도 있습니다
2. 자신과의 싸움
프로젝트는 회사의 직무 환경을 연습하는 미니 회사입니다
프로젝트에 흥미를 가져야 하며, 프로젝트 보다 관심이 커지는 것(인터넷/만화/게임)
은 스스로의 발전에 분명히 방해가 됩니다.
주제정하기
이번 프로젝트를 시작하기 전부터 생각했던 아이템이 있었다
애완동물과 함께 숙박 가능한 업체들을 연결해 주는 플랫폼이었다.
거대한 프로젝트는 아니지만 그래도 이번 기회에 도전해 보고 싶었다.
그래서 나의 목표는 애완동물과 같이 가는 여행을 콘셉트로 시작하였다.
또한 가장 중요하게 생각하고 발전하고 싶었던 부분은
데이터베이스였다.
누구보다 탄탄하게 쌓고 싶었던 게 나의 목적이었다.
그 부분을 달성하기 위해 데이터베이스에 시간을 좀 더 많이 투자하기로 하였고
데이터베이스를 들어가기 전에 DB 설계부터 꼼꼼하게 해야겠다는 생각이 컸다.
WBS 작성하기

요구사항 분석
| 1. 업체 조회 기능 |
| 사용자는 숙박 업체의 종류 / 지역 / 날짜를 선택하여 조회할 수 있다 |
| 선택한 조건에 맞는 숙박업체 정보가 출력된다 |
| 2. 업종 선택 규칙 |
| 업종은 1개만 선택 가능하며 중복 선택은 허용하지 않는다 |
| 3. 선택사항 누락 방지 |
| 조회 시 모든 선택사항(종류/지역/날짜)이 누락시 조회가 불가하다 |
| 4. 업체 정보 출력 |
| 업체 이름과 지역이 리스트 형식으로 나오며 |
| 리스트 클릭 시 업체 사진과 방 정보 사진이 나타난다 |
| 5. 업체 상세 설명 |
| 사용자는 업체 상세 설명을 수정하거나 추가 , 글자 입력을 할 수 없다 |
| 6. 예약 진행 시 비밀번호 설정 |
| 예약 시 비밀번호를 설정하며 특정 규칙을 따라야 한다 |
| 7. 예약 완료 시 예약 번호 |
| 예약 완료되면 예약 번호가 팝업으로 표시된다 |
| 8. 팝업 닫기 기능 |
| 팝업을 닫으면 처음 숙소 조회 화면으로 돌아간다 |
| 9. 내 예약 조회 |
| 예약자의 이름/전화번호/비밀번호를 입력하여 예약을 조회한다 |
| 10. 예약 정보 리스트 |
| 예약한 정보는 리스트 형식으로 보여진다 |
| 11. 예약 취소 시 예약자 정보 조회 |
| 예약을 취소할 때 예약자의 정보를 조회한다 |
| 12. 입력 데이터 부족시 오류 팝업 |
| 예약 및 예약 취소 시 입력되어야 할 데이터가 부족할 경우 |
| 오류 팝업이 나타나도록 한다 |
구현기능 목록

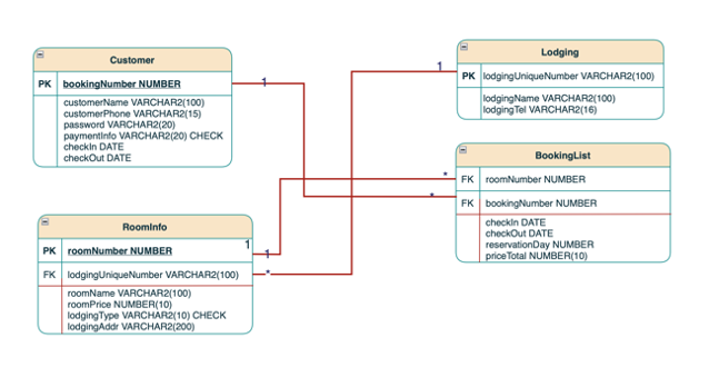
테이블설계 ERD


'📖 𝐋𝐚𝐧𝐠𝐮𝐚𝐠𝐞 > Jᴀᴠᴀ' 카테고리의 다른 글
| 2023/11/30🤘 디자인패턴 - State Pattern & SingleTon Pattern (1) | 2023.12.05 |
|---|---|
| 2023/11/27 ~ 2023/11/29🤘 JAVA GUI Swing (0) | 2023.12.04 |
| 2023/11/17 💛 상속과 인터페이스 미니과제 (1) | 2023.11.20 |
| 2023/11/16 🫶 인터페이스와 상속 (0) | 2023.11.20 |
| 2023/11/15 ⛳️ 추상클래스/메서드/상속 과제 - 마무리 (0) | 2023.11.15 |